住建部:所有建筑与市政工程必须严格执行!GB55032和GB55034全文强制性规范实施
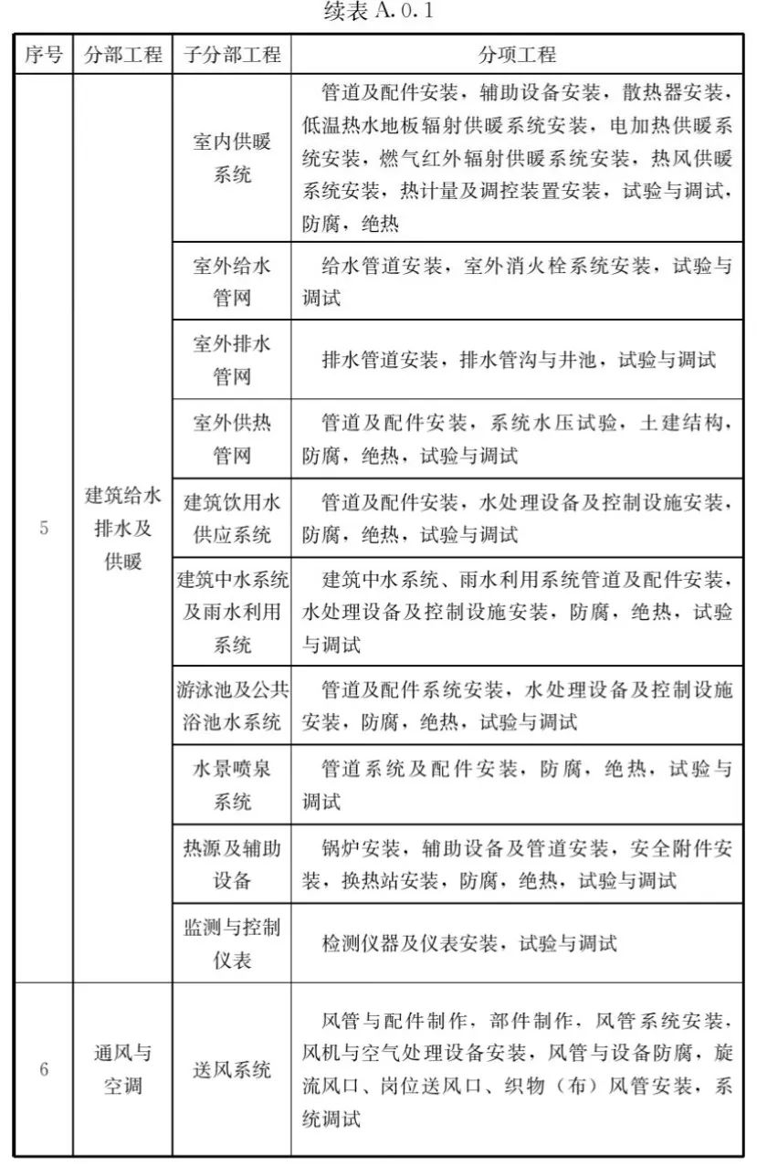
▼关注山东省建筑管理,获取山东最新建筑政策 住建部以下两本强制性工程建设规范关乎所有建筑与市政工程,必须严格执行。 1 住建部发布国家标准《建筑与市政施工现场安全卫生与职业健康通用规范》,编号为GB 55034-2022,自2023年6月1日起实施。本规范为强制性工程建设规范,全部条文必须严格执行。同时废止一大批工程建设标准相关强制性条文。 这本强制性规范与建筑施工现场安全管理密切相关,重点来看第三章[安全管理]和第六章[职业健康管理],建议收藏学习。 2 住建部发布国家标准《建筑与市政工程施工质量控制通用规范》,编号为GB55032-2022,自2023年3月1日起实施。本规范为强制性工程建设规范,全部条文必须严格执行。 施工质量控制是整个工程建设的重中之重,这本规范1.0.2明确提出:建筑与市政工程施工质量控制必须执行本规范。附录还规定了建筑工程、室外工程及市政工程的分部分项工程的划分。建议每一位建企高层、管理层和一线人员熟读本规范。 两本规范重点内容如下: 3 安全管理 3.1.1 工程项目应根据工程特点制定各项安全生产管理制度,建立健全安全生产管理体系。 3.1.2 施工现场应合理设置安全生产宣传标语和标牌,标牌设置应牢固可靠。应在主要施工部位、作业层面、危险区域以及主要通道口设置安全警示标识。 3.1.3 施工现场应根据安全事故类型采取防护措施。对存在的安全问题和隐患,应定人、定时间、定措施组织整改。 3.14 不得在外电架空线路正下方施工、吊装、搭设作业棚、建造生活设施或堆放构件、架具、材料及其他杂物等。 3.2.1 在坠落高度基准面上方2m及以上进行高空或高处作业时,应设置安全防护设施并采取防滑措施,高处作业人员应正确佩戴安全帽、安全带等劳动防护用品。 3.2.2 高处作业应制定合理的作业顺序。多工种垂直交叉作业存在安全风险时,应在上下层之间设置安全防护设施。严禁无防护措施进行多层垂直作业。 3.2.3 在建工程的预留洞口、通道口、楼梯口、电梯井口等孔洞以及无围护设施或围护设施高度低于1.2m的楼层周边、楼梯侧边、平台或阳台边、屋面周边和沟、坑、槽等边沿应采取安全防护措施,并严禁随意拆除。 3.2.4 严禁在未固定、无防护设施的构件及管道上进行作业或通行。 3.2.5 各类操作平台、载人装置应安全可靠,周边应设置临边防护,并应具有足够的强度、刚度和稳定性,施工作业荷载严禁超过其设计荷载。 3.2.6 遇雷雨、大雪、浓雾或作业场所5级以上大风等恶劣天气时,应停止高处作业。 3.3.1 在高处安装构件、部件、设施时,应采取可靠的临时固定措施或防坠措施。 3.3.2 在高处拆除或拆卸作业时,严禁上下同时进行。拆卸的施工材料、机具、构件、配件等,应运至地面,严禁抛掷。 3.3.3 施工作业平台物料堆放重量不应超过平台的容许承载力,物料堆放高度应满足稳定性要求。 3.3.4 安全通道上方应搭设防护设施,防护设施应具备抗高处坠物穿透的性能。 3.3.5 预应力结构张拉、拆除时,预应力端头应采取防护措施,且轴线方向不应有施工作业人员。无粘结预应为结构拆除时,应先解除预应力,再拆除相应结构。 3.4.1 吊装作业前应设置安全保护区域及警示标识,吊装作业时应安排专人监护,防止无关人员进入,严禁任何人在吊物或起重臂下停留或通过。 3.4.2 使用吊具和索具应符合下列规定: 1.吊具和索具的性能、规格应满足吊运要求,并与环境条件相适应; 2.作业前应对吊具与索具进行检查,确认完好后方可投入使用; 3.承载时不得超过额定荷载。 3.4.3 吊装重量不应超过起重设备的额定起重量。吊装作业严禁超载、斜拉或起吊不明重量的物体。 3.4.4 物料提升机严禁使用摩擦式卷扬机。 3.4.5 施工升降设备的行程限位开关严禁作为停止运行的控制开关。 3.4.6 吊装作业时,对未形成稳定体系的部分,应采取临时固定措施。对临时固定的构件,应在安装固定完成并经检查确认无误后,方可解除临时固定措施。 3.4.7 大型起重机械严禁在雨、雪、雾、霾、沙尘等低能见度天气时进行安装拆卸作业;起重机械最高处的风速超过9.0m/s时,应停止起重机安装拆卸作业。 3.5.1 土方开挖的顺序、方法应与设计工况相一致,严禁超挖。 3.5.2 边坡坡顶、基坑顶部及底部应采取截水或排水措施。 3.5.3 边坡及基坑周边堆放材料、停放设备设施或使用机械设备等荷载严禁超过设计要求的地面荷载限值。 3.5.4 边坡及基坑开挖作业过程中,应根据设计和施工方案进行监测。 3.5.5 当基坑出现下列现象时,应及时采取处理措施,处理后方可继续施工。 1.支护结构或周边建筑物变形值超过设计变形控制值; 2.基坑侧壁出现大量漏水、流土,或基坑底部出现管涌; 3.桩间土流失孔洞深度超过桩径。 3.5.6 当桩基成孔施工中发现斜孔、弯孔、缩孔、塌孔或沿护筒周围冒浆及地面沉陷等现象时,应及时采取处理措施。 3.5.7 基坑回填应在具有挡土功能的结构强度达到设计要求后进行。 3.5.8 回填土应控制土料含水率及分层压实厚度等参数,严禁使用淤泥、沼泽土、泥炭土、冻土、有机土或含生活垃圾的土。 3.5.9 模板及支架应根据施工工况进行设计,并应满足承载力、刚度和稳定性要求。 3.5.10 混凝土强度应达到规定要求后,方可拆除模板和支架。 3.5.11施工现场物料、物品等应整齐堆放,并应根据具体情况采取相应的固定措施。 3.5.12 临时支撑结构安装、使用时应符合下列规定: 1.严禁与起重机械设备、施工脚手架等连接; 2.临时支撑结构作业层上的施工荷载不得超过设计允许荷载; 3.使用过程中,严禁拆除构配件。 3.5.13 建筑施工临时结构应进行安全技术分析,并应保证在设计使用工况下保持整体稳定性。 3.5.14 拆除作业应符合下列规定: 1.拆除作业应从上至下逐层拆除,并应分段进行,不得垂直交叉作业。 2.人工拆除作业时作业人员应在稳定的结构或专用设备上操作,水平构件上严禁人员聚集或物料集中堆放;拆除建筑墙体时,严禁采用底部掏掘或推倒的方法。 3.拆除建筑时应先拆除非承重结构,再拆除承重结构。 4.上部结构拆除过程中应保证剩余结构的稳定。 3.6.1 机械操作人员应按机械使用说明书规定的技术性能、承载能力和使用条件正确操作、合理使用机械,严禁超载、超速作业或扩大使用范围。 3.6.2 机械操作装置应灵敏,各种仪表功能应完好,指示装置应醒目、直观、清晰。 3.6.3 机械上的各种安全防护装置、保险装置、报警装置应齐全有效,不得随意更换、调整或拆除。 3.6.4 机械作业应设置安全区域,严禁非作业人员在作业区停留、通过、维修或保养机械。当进行清洁、保养、维修机械时,应设置警示标识,待切断电源、机械停稳后,方可进行操作。 3.6.5 工程结构上搭设脚手架、施工作业平台,以及安装塔式起重机、施工升降机等机具设备时,应进行工程结构承载力、变形等验算,并应在工程结构性能达到要求后进行搭设、安装。 3.6.6 塔式起重机安全监控系统应具有数据存储功能,其监视内容应包含起重量、起重力矩、起升高度、幅度、回转角度、运行行程等信息。塔式起重机有运行危险趋势时,控制回路电源应能自动切断。 3.7.1 暗挖施工应合理规划开挖顺序,严禁超挖,并应根据围岩情况、施工方法及时采取有效支护,当发现支护变形超限或损坏时,应立即整修和加固。 3.7.2 盾构作业时,掘进速度应与地表控制的隆陷值、进出土量及同步注浆等相协调。 3.7.3 盾构掘进中遇有下列情况之一时,应停止掘进,分析原因并采取措施: 1.盾构前方地层发生坍塌或遇有障碍; 2.盾构自转角度超出允许范围; 3.盾构位置偏离超出允许范围; 4.盾构推力增大超出预计范围, 5.管片防水、运输及注浆等过程发生故障。 3.7.4 顶进作业前,应对施工范围内的既有线路进行加固。顶进施工时应对既有线路、顶力体系和后背实时进行观测、记录、分析和控制,发现变形和位移超限时,应立即进行调整。 3.8.1 施工车辆运输危险物品时应悬挂警示牌。 3.8.2 施工现场车辆行驶道路应平整坚实,在特殊路段应设置反光柱、爆闪灯、转角灯等设施,车辆行驶应遵守施工现场限速要求。 3.8.3 车辆行驶过程中,严禁人员上下。 3.8.4 夜间施工时,施工现场应保障充足的照明,施工车辆应降低行驶速度。 3.8.5 施工车辆应定期进行检查、维护和保养。 3.9.1 领取和使用有毒物品时,应实行双人双重责任制,作业中途不得擅离职守。 3.9.2 施工单位应根据施工环境设置通风换气和照明等设备。 3.9.3 受限或密闭空间作业前,应按照氧气、可燃性气体、有毒有害气体的顺序进行气体检测。当气体浓度超过安全允许值时,严禁作业。 3.9.4 室内装修作业时,严禁使用苯、工业苯、石油苯、重质苯及混苯作为稀释剂和溶剂,严禁使用有机溶剂清洗施工用具。建筑外墙清洗时,不得采用强酸强碱清洗剂及有毒有害化学品。 3.10.1 施工现场用电的保护接地与防雷接地应符合下列规定: 1.保护接地导体(PE)、接地导体和保护联结导体应确保自身可靠连接; 2.采用剩余电流动作保护电器时应装设保护接地导体(PE); 3.共用接地装置的电阻值应满足各种接地的最小电阻值的要求。 3.10.2 施工用电的发电机组电源应与其他电源互相闭锁,严禁并列运行。 3.10.3 施工现场配电线路应符合下列规定: 1.线缆敷设应采取有效保护措施,防止对线路的导体造成机械损伤和介质腐蚀。 2.电缆中应包含全部工作芯线、中性导体(N)及保护接地导体(PE)或保护中性导体(PEN);保护接地导体(PE)及保护中性导体(PEN)外绝缘层应为黄绿双色;中性导体(N)外绝缘层应为淡蓝色;不同功能导体外绝缘色不应混用。 3.10.4 施工现场的特殊场所照明应符合下列规定: 1.手持式灯具应采用供电电压不大于36V的安全特低电压(SELV)供电; 2.照明变压器应使用双绕组型安全隔离变压器,严禁采用自耦变压器; 3.安全隔离变压器严禁带入金属容器或金属管道内使用。 3.10.5 电气设备和线路检修应符合下列规定: 1.电气设备检修、线路维修时,严禁带电作业。应切断并隔离相关配电回路及设备的电源。并应检验、确认电源被切除,对应配电间的门、配电箱或切断电源的开关上锁,及应在锁具或其箱门、墙壁等醒目位置设置警示标识牌。 2.电气设备发生故障时,应采用验电器检验,确认断电后方可检修,并在控制开关明显部位悬挂“禁企合闸、有人工作”停电标识牌。停送电必须由专人负责。 3.线路和设备作业严禁预约停送电。 3.10.6 管道、容器内进行焊接作业时,应采取可靠的绝缘或接地措施,并应保障通风。 3.11.1 柴油、汽油、氧气瓶、乙炔气瓶、煤气罐等易燃、易爆液体或气体容器应轻拿轻放,严禁暴力抛掷,并应设置专门的存储场所,严禁存放在住人用房。 3.11.2 严禁利用输送可燃液体、可燃气体或爆炸性气体的金属管道作为电气设备的保护接地导体。 3.11.3 输送管道进行强度和严密性试验时,严禁使用可燃气体和氧气进行试验。 3.11.4 当管道强度试验和严密性试验中发现缺陷时,应待试验压力降至大气压后进行处理,处理合格后应重新进行试验。 3.11.5 设备、管道内部涂装和衬里作业时,应采用防爆型电气设备和照明器具,并应采取防静电保护措施。可燃性气体、蒸汽和粉尘浓度应控制在可燃烧极限和爆炸下限的10%以下。 3.11.6 输送臭氧、氧气的管道及附件在安装前应进行除锈、吹扫、脱脂。 3.11.7 压力容器及其附件应合格、完好和有效。严禁使用减压器或其他附件缺损的氧气瓶。严禁使用乙炔专用减压器、回火防止器或其他附件缺损的乙炔气瓶。 3.11.8 对承压作业时的管道、容器或装有剧毒、易燃、易爆物品的容器,严禁进行焊接或切割作业。 3.12.1 爆破作业前应对爆区周围的自然条件和环境状况进行调查,了解危及安全的不利环境因素,并应采取必要的安全防范措施。 3.12.2 爆破作业前应确定爆破警戒范围并应采取相应的警戒措施。应在人员、机械、车辆全部撤离或者采取防护措施后方可起爆。 3.12.3 爆破作业人员应按设计药量进行装药,网路敷设后应进行起爆网路检查,起爆信号发出后现场指挥应再次确认达到安全起爆条件,然后下令起爆。 3.12.4 露天浅孔、深孔、特种爆破实施后,应等待5min后方准许人员进入爆破作业区检查;当无法确认有无盲炮时,应等待15min后方准许人员进入爆破作业区检查;地下工程爆破后,经通风除尘排烟确认井下空气合格后,应等待15min后方准许人员进入爆破作业区检查。 3.12.5 有下列情况之一时,严禁进行爆破作业: 1.爆破可能导致不稳定边坡、滑坡、崩塌等危险; 2.爆破可能危及建(构)筑物、公共设施或人员的安全; 3.危险区边界未设警戒的: 4.恶劣天气条件下。 3.13.1 地下施工作业穿越富水地层、岩溶发育地质、采空区以及其他可能引发透水事故的施工环境时,应制定相应的防水、排水、降水、堵水及截水措施。 3.13.2 盾构机气压作业前,应通过计算和试验确定开挖仓内气压,确保地层条件满足气体保压的要求。 3.13.3 钢板桩或钢管桩围堰施工前,其锁口应采取止水措施;土石围堰外侧迎水面应采取防冲刷措施,防水应严密;施工过程中应监测水位变化,围堰内外水头差应满足安全要求。 3.14.1当场地内开挖的槽、坑、沟、池等积水深度超过0.5m时,应采取安全防护措施。 3.14.2 水上或水下作业人员,应正确佩戴救生设施。 3.14.3 水上作业时,操作平台或操作面周边应采取安全防护措施。 3.15.1 高温条件下,作业人员应正确佩戴个人防护用品。 3.15.2 带电作业时,作业人员应采取防灼烫的安全措施。 3.15.3 具有腐蚀性的酸、碱、盐、有机物等应妥善储存、保管和使用,使用场所应有防止人员受到伤害的安全措施。 6 职业健康管理 6.0.1 应为从事放射性、高毒、高危粉尘等方面工作的作业人员,建立、健全职业卫生档案和健康监护档案,定期提供医疗咨询服务。 6.0.2 架子工、起重吊装工、信号指挥工配备劳动防护用品应符合下列规定: 1.架子工、塔式起重机操作人员、起重吊装工应配备灵便紧口的工作服、系带防滑鞋和工作手套; 2.信号指挥工应配备专用标识服装,在强光环境条件作业时,应配备有色防护眼镜。 6.0.3 电工配备劳动防护用品应符合下列规定: 1.维修电工应配备绝缘鞋、绝缘手套和灵便紧口的工作服; 2.安装电工应配备手套和防护眼镜; 3.高压电气作业时,应配备相应等级的绝缘鞋、绝缘手套和有色防护眼镜。 6.0.4 电焊工、气割工配备劳动防护用品应符合下列规定: 1.电焊工、气割工应配备阻燃防护服、绝缘鞋、鞋盖、电焊手套和焊接防护面罩;高处作业时,应配备安全帽与面罩连接式焊接防护面罩和阻燃安全带; 2.进行清除焊渣作业时,应配备防护眼镜; 3.进行磨削钨极作业时,应配备手套、防尘口罩和防护眼镜; 4.进行酸碱等腐蚀性作业时,应配备防腐蚀性工作服、耐酸碱胶鞋、耐酸碱手套、防护口罩和防护眼镜; 5.在密闭环境或通风不良的情况下,应配备送风式防护面罩。 6.0.5 锅炉、压力容器及管道安装工配备劳动防护用品应符合下列规定: 1.锅炉、压力容器安装工及管道安装工应配备紧口工作服和保护足趾安全鞋;在强光环境条件作业时,应配备有色防护眼镜; 2.在地下或潮湿场所作业时,应配备紧口工作服、绝缘鞋和绝缘手套。 6.0.6 油漆工在进行涂刷、喷漆作业时,应配备防静电工作服、防静电鞋、防静电手套、防毒口罩和防护眼镜;进行砂纸打磨作业时,应配备防尘口罩和密闭式防护眼镜。 6.0.7 普通工进行淋灰、筛灰作业时,应配备高腰工作鞋、鞋盖、手套和防尘口罩,并应配备防护眼镜;进行抬、扛物料作业时,应配备垫肩;进行人工挖扩桩孔井下作业时,应配备雨靴、手套和安全绳;进行拆除工程作业时,应配备保护足趾安全鞋和手套。 6.0.8 磨石工应配备紧口工作服、绝缘胶靴、绝缘手套和防尘口罩。 6.0.9 防水工配备劳动防护用品应符合下列规定: 1.进行涂刷作业时,应配备防静电工作服、防静电鞋和鞋盖、防护手套、防毒口罩和防护眼镜; 2.进行沥青熔化、运送作业时,应配备防烫工作服、高腰布面胶底防滑鞋和鞋盖、工作帽、耐高温长手套、防毒口罩和防护眼镜。 6.0.10 钳工、铆工、通风工配备劳动防护用品应符合下列规定: 1.使用锉刀、刮刀、錾子、扁铲等工具进行作业时,应配备紧口工作服和防护眼镜; 2.进行剔凿作业时,应配备手套和防护眼镜;进行搬抬作业时,应配备保护足趾安全鞋和手套; 3.进行石棉、玻璃棉等含尘毒材料作业时,应配备防异物工作服、防尘口罩、风帽、风镜和薄膜手套。 6.0.11 电梯、起重机械安装拆卸工进行安装、拆卸和维修作业时,应配备紧口工作服、保护足趾安全鞋和手套。 6.0.12 进行电钻、砂轮等手持电动工具作业时,应配备绝缘鞋、绝缘手套和防护眼镜;进行可能飞溅渣屑的机械设备作业时,应配备防护眼镜。 6.0.13 其他特殊环境作业的人员配备劳动防护用品应符合下列规定: 1.在噪声环境下工作的人员应配备耳塞、耳罩或防噪声帽等; 2.进行地下管道、井、池等检查检修作业时,应配备防毒面具、防滑鞋和手套; 3.在有毒、有害环境中工作的人员应配备防毒面罩或面具; 4.冬期施工期间或作业环境温度较低时,应为作业人员配备防寒类防护用品; 5.雨期施工期间,应为室外作业人员配备雨衣、雨鞋等个人防护用品。 查看本规范全文:《建筑与市政施工现场安全卫生与职业健康通用规范》GB 55034-2022 本规范包含章节: 1 总则 2 基本规定 3 施工过程质量控制 4 施工质量验收 5 质量保修与维护 附录A 建筑工程的分部工程、分项工程划分 附录B 室外工程的划分 附录C 市政工程的单位工程、分部工程、分项工程划分 1 总则 1.0.1 为规范建筑与市政工程施工质量控制活动,保证人民群众生命财产安全和人身健康,提高施工质量控制水平,制定本规范。 1.0.2 建筑与市政工程施工质量控制必须执行本规范。 1.0.3 工程建设所采用的技术方法和措施是否符合本规范要求,由相关责任主体判定。其中,创新性的技术方法和措施,应进行论证并符合本规范中有关性能的要求。 2 基本规定 2.0.1 工程项目施工应建立项目质量管理体系,明确质量责任人及岗位职责,建立质量责任追溯制度。 2.0.2 施工过程中应建立质量管理标准化制度,制定质量管理标准化文件,文件中应明确人员管理、技术管理、材料管理、分包管理、施工管理、资料管理和验收管理等要求。 2.0.3 工程项目各方的工程建设合同,应明确具体质量标准、各方质量控制的权利与责任。 2.0.4 勘察、设计文件应符合工程特点和合同要求,应说明工程地质、水文和环境条件可能造成的工程质量风险,设计深度应符合施工要求,并应经过质量管理程序审批。 2.0.5 工程项目各方不得擅白修改工程设计,确需修改的应报建设单位同意,由设计单位出具设计变更文件,并应按原审批程序办理变更手续。 2.0.6 施工进度计划应经建设单位、监理单位审批后执行。施工中不得任意压缩工期,进度计划的重大调整应按原审批程序办理变更手续,并应制定相应的质量控制措施。 2.0.7 工程质量控制资料应准确齐全、真实有效,且具有可追溯性。当部分资料缺失时,应委托有资质的检验检测机构进行相应的实体检验或抽样试验,并应出具检测报告,作为工程质量验收资料的一部分。 2.0.8 实行监理的工程项目,施工前应编制监理规划和监理实施细则,并应按规定程序审批,当需变更时应按原审批程序办理变更手续。 2.0.9 未实行监理的工程项目,建设单位应成立专门机构或委托具备相应质量管理能力的单位独立履行监理职责。 2.0.10 施工现场应根据项目特点和合同约定,制定技能工人配备方案,其中中级工及以上占比应符合项目所在地区施工现场建筑工人配备标准。施工现场技能工人配备方案应报监理单位审查后实施。 2.0.11 施工管理人员和现场作业人员应进行全员质量培训,并应考核合格。质量培训应保留培训记录。应对人员教育培训情况实行动态管理。 3 施工过程质量控制 3.1.1 工程项目中使用的施工图纸及其他有关设计文件应合格有效。施工前应进行勘察说明、设计交底、图纸会审,并应保留记录。 3.1.2 工程项目开工前应进行质量策划,应确定质量目标和要求、质量管理组织体系及管理职责、质量管理与协调的程序、质量控制点、质量风险、实施质量目标的控制措施,并应根据工程进展实施动态管理。 3.1.3 工程质量策划中应在下列部位和环节设置质量控制点: 1 影响施工质量的关键部位、关键环节; 2 影响结构安全和使用功能的关键部位、关键环节; 3 采用新技术、新工艺、新材料、新设备的部位和环节; 4 隐蔽工程验收。 3.1.4 施工组织设计和施工方案应根据工程特点、现场条件质量风险和技术要求编制,并应按规定程序审批后执行,当需变更时应按原审批程序办理变更手续。 3.1.5 施工前应对施工管理人员和作业人员进行技术交底,交底的内容应包括施工作业条件、施工方法、技术措施、质量标准以及安全与环保措施等,并应保留相关记录。 3.1.6 分项工程施工,应实施样板示范制度,以多种形式直观展示关键部位、关键工序的做法与要求。 3.1.7 施工使用的测量与计量设备、仪器应经计量检定、校准合格,并在有效期内。监理单位应定期检查设备、仪器的检定和校准报告。 3.2.1 工程采用的主要材料、半成品、成品、构配件、器具和设备应进行进场检验。涉及安全、节能、环境保护和主要使用功能的重要材料、产品应按各专业相关规定进行复验,并应经监理工程师检查认可。 3.2.2 对涉及结构安全、节能、环境保护和主要使用功能的试块、试件及材料,应按规定进行见证检验。见证检验应在建设单位或者监理单位的监督下现场取样、送检,检测试样应具有真实性和代表性。 3.2.3 进口产品应符合合同规定的质量要求,并附有中文说明书和商检证明,经进场验收合格后方可使用。 3.2.4 施工现场的材料、半成品、成品、构配件、器具和设备在运输和储存时应采取确保其质量和性能不受影响的储存及防护措施。 3.3.1 施工单位应对施工平面控制网和高程控制点进行复测,其复测成果应经监理单位查验合格,并应对控制网进行定期校核。重要线位、控制点和定位点测设完成后应经复测无误后方可使用。 3.3.2 施工单位应保留工程测量原始观测数据的现场记录及测量成果交付记录,并应对测量结果进行校核。 3.3.3 监理人员应对工程施工质量进行巡视、平行检验,对关键部位、关键工序进行旁站,并应及时记录检查情况。 3.3.4 施工工序间的衔接,应符合下列规定: 1 每道施工工序完成后,施工单位应进行自检,并应保留检查记录; 2 各专业工种之间的相关工序应进行交接检验,并应保留检查记录; 3 对监理规划或监理实施细则中提出检查要求的重要工序,应经专业监理工程师检查合格并签字确认后,进行下道工序施工; 4 隐蔽工程在隐蔽前应由施工单位通知监理单位进行验收并应留存现场影像资料,形成验收文件,经验收合格后方可继续施工。 3.3.5 基坑、基槽、沟槽开挖后,建设单位应会同勘察、设计施工和监理单位实地验槽,并应会签验槽记录。 3.3.6 主体结构为装配式混凝土结构体系时,套筒灌浆连接应采用由接头型式检验确定的相匹配的灌浆套筒、灌浆料,灌浆应密实饱满。 3.3.7 装饰装修工程施工应符合下列规定: 1 当既有建筑装饰装修工程设计涉及主体结构和承重结构变动时,应在施工前委托原结构设计单位或具有相应资质等级的设计单位提出设计方案,或由鉴定单位对建筑结构的安全性进行鉴定,依据鉴定结果确定设计方案; 2 建筑外墙外保温系统与外墙的连接应牢固,保温系统各层之间的连接应牢固; 3 建筑外门窗应安装牢固,推拉门窗扇应配备防脱落装置; 4 临空处设置的用于防护的栏杆以及无障碍设施的安全抓杆应与主体结构连接牢固; 5 重量较大的灯具,以及电风扇、投影仪、音响等有振动荷载的设备仪器,不应安装在吊顶工程的龙骨上。 3.3.8 屋面工程施工应符合下列规定: 1 每道工序完成后应及时采取保护措施; 2 伸出屋面的管道、设备或预埋件等,应在保温层和防水层施工前安设完毕; 3 屋面保温层和防水层完工后,不得进行凿孔、打洞或重物冲击等有损屋面的作业; 4 屋面瓦材必须铺置牢固,在大风及地震设防地区或屋面坡度大于100%时,应采取固定加强措施。 3.3.9 设备、管道及其支吊架等的安装位置、尺寸以及与主体结构的连接方法和质量应满足设计及使用功能要求。 3.3.10 地下管道防腐层应完整连续,新建管道阴极保护设计、施工应与管道设计、施工同时进行,阴极保护应经检测合格,并同时投入使用。 3.3.11 管道清扫冲洗、强度试验及严密性试验和室内消火栓系统试射试验前,施工单位应编制试验方案,应按设计要求确定试验方法、试验压力和合格标准,应制定质量和安全保证措施。 3.3.12 隧道工程施工应对线路中线、高程进行检核,隧道的衬砌结构不得侵入建筑限界。 3.3.13 工程中包含的机械、电气和自动化系统与设备应按设计要求进行试运行,并能正常使用。 3.4.1 建设单位应委托具备相应资质的第三方检测机构进行工程质量检测,检测项目和数量应符合抽样检验要求。非建设单位委托的检测机构出具的检测报告不得作为工程质量验收依据。 3.4.2 工程施工前应制定工程试验及检测方案,并应经监理单位审核通过后实施。 3.4.3 施工过程质量检测试样,除确定工艺参数可制作模拟试样外,均应从现场相应的施工部位制取。 3.4.4 检测机构应独立出具检验检测数据和结果。检测机构应对检测数据和检测报告的真实性和准确性负责。对检测结果不合格的报告严禁抽撤、替换或修改。 3.4.5 检测机构严禁出具虚假检测报告。 4 施工质量验收 4.1.1 施工质量验收应包括单位工程、分部工程、分项工程和检验批施工质量验收,并应符合下列规定: 1 检验批应根据施工组织、质量控制和专业验收需要,按工程量、楼层、施工段划分,检验批抽样数量应符合有关专业验收标准的规定。 2 分项工程应根据工种、材料、施工工艺、设备类别划分,建筑工程分项工程划分应符合本规范附录A、附录B的规定,市政工程分项工程划分应符合本规范附录C的规定。 3 分部工程应根据专业性质、工程部位划分,建筑工程分部工程划分应符合本规范附录A、附录B的规定,市政工程分部工程划分应符合本规范附录C的规定。 4 单位工程应为具备独立使用功能的建筑物或构筑物;对市政道路、桥梁、管道、轨道交通、综合管廊等,应根据合同段,并结合使用功能划分单位工程。 4.1.2 施工前,应由施工单位制定单位工程、分部工程、分项工程和检验批的划分方案,并应由监理单位审核通过后实施。施工现场情况与附录不同时,应按实际情况进行分部工程、分项工程和检验批划分,由建设单位组织监理单位、施工单位共同确定。 4.1.3 应建立工程质量信息公示制度。工程竣工验收合格后,建设单位应在建(构)筑物的明显位置设置有关工程质量责任主体的永久性标牌。 4.1.4 工程资料文件的形成和积累应纳入工程建设管理的各个环节和有关人员的职责范围,全面反映工程建设活动和工程实际情况。工程资料文件应随工程建设进度同步形成。 4.1.5 工程资料归档应符合下列规定: 1 勘察、设计、施工、监理等单位应将本单位形成的工程文件立卷后向建设单位移交; 2 工程竣工验收备案前,建设单位应根据工程类别和当地城建档案管理机构的要求,将全部工程文件收集齐全、整理立卷,向城建档案管理机构移交。 4.2.1 工程施工质量应符合国家现行强制性工程建设规范的规定,并应符合工程勘察设计文件的要求和合同约定。 4.2.2 检验批质量应按主控项目和一般项目验收,并应符合下列规定: 1 主控项目和一般项目的确定应符合国家现行强制性工程建设规范和现行相关标准的规定; 2 主控项目的质量经抽样检验应全部合格; 3 一般项目的质量应符合国家现行相关标准的规定; 4 应具有完整的施工操作依据和质量验收记录。 4.2.3 当检验批施工质量不符合验收标准时,应按下列规定进行处理: 1 经返工或返修的检验批,应重新进行验收; 2 经有资质的检测机构检测能够达到设计要求的检验批应予以验收; 3 经有资质的检测机构检测达不到设计要求,但经原设计单位核算认可能够满足安全和使用功能的检验批,应予以验收。 4.2.4 分项工程质量验收合格应符合下列规定: 1 所含检验批的质量应验收合格; 2 所含检验批的质量验收记录应完整、真实。 4.2.5 分部工程质量验收合格应符合下列规定: 1 所含分项工程的质量应验收合格; 2 质量控制资料应完整、真实; 3 有关安全、节能、环境保护和主要使用功能的抽样检验结果应符合要求; 4 观感质量应符合要求。 4.2.6 单位工程质量验收合格应符合下列规定: 1 所含分部工程的质量应全部验收合格; 2 质量控制资料应完整、真实; 3 所含分部工程中有关安全、节能、环境保护和主要使用功能的检验资料应完整; 4 主要使用功能的抽查结果应符合国家现行强制性工程建设规范的规定; 5 观感质量应符合要求。 4.2.7 当经返修或加固处理的分项工程、分部工程,确认能够满足安全及使用功能要求时,应按技术处理方案和协商文件的要求予以验收。 4.2.8 经返修或加固处理仍不能满足安全或重要使用功能要求的分部工程及单位工程,严禁验收。 4.3.1 检验批应由专业监理工程师组织施工单位项目专业质量检查员、专业工长等进行验收。 4.3.2 分项工程应由专业监理工程师组织施工单位项目专业技术负责人等进行验收。 4.3.3 分部工程应由总监理工程师组织施工单位项目负责人和项目技术负责人等进行验收。勘察、设计单位项目负责人和施工单位技术、质量部门负责人应参加地基与基础分部工程的验收,设计单位项目负责人和施工单位技术、质量部门负责人应参加主体结构、节能分部工程的验收。 4.3.4 单位工程完工后,各相关单位应按下列要求进行工程竣工验收: 1 勘察单位应编制勘察工程质量检查报告,按规定程序审批后向建设单位提交; 2 设计单位应对设计文件及施工过程的设计变更进行检查并应编制设计工程质量检查报告,按规定程序审批后向建设单位提交; 3 施工单位应自检合格,并应编制工程竣工报告,按规定程序审批后向建设单位提交; 4 监理单位应在自检合格后组织工程竣工预验收,预验收合格后应编制工程质量评估报告,按规定程序审批后向建设单位提交; 5 建设单位应在竣工预验收合格后组织监理、施工、设计、勘察单位等相关单位项目负责人进行工程竣工验收。 5 质量保修与维护 5.0.1 建筑工程应编制工程使用说明书,并应包括下列内容: 1 工程概况; 2 工程设计合理使用年限、性能指标及保修期限; 3 主体结构位置示意图、房屋上下水布置示意图、房屋电气线路布置示意图及复杂设备的使用说明; 4 使用维护注意事项。 5.0.2 建设单位应建立质量回访和质量投诉处理机制。施工单位应履行保修义务,并应与建设单位签署施工质量保修书,施工质量保修书中应明确保修范围、保修期限和保修责任。 5.0.3 当工程在保修期内出现一般质量缺陷时,建设单位应向施工单位发出保修通知,施工单位应进行现场勘察、制定保修方案,并及时进行修复。 5.0.4 当工程在保修期内出现涉及结构安全或影响使用功能的严重质量缺陷时,应由原设计单位或相应资质等级的设计单位提出保修设计方案,施工单位实施保修。保修完成后,工程应符合原设计要求。 5.0.5 建设单位、施工单位或受委托的其他单位在保修期内应明确保修和质量投诉受理部门、人员及联系方式,并建立相关工作记录文件。 附录A 建筑工程的分部工程、分项工程划分 A.0.1建筑工程的分部工程、分项工程划分应符合表A.0.1的规定。 附录B 室外工程的划分 B.0.1室外工程的单位工程、子单位工程和分部工程的划分应符合表B.0.1的规定。 附录C 市政工程的单位工程、分部工程、分项工程划分 C.0.1市政工程的单位工程、分部工程、分项工程划分应符合表C.0.1的规定。 查看本规范全文并下载:《建筑与市政工程施工质量控制通用规范》GB 55032-2022 查看37本强制性规范:2023版!住建部令大全、强制性规范大全山东省建筑管理[最新资讯] · [政策解读] · [真实客观] · [行业分析] · [管理知识] · [立足发展]公众号
最新建设工程企业资质审批管理通知解析暨建设工程行业发展趋势及应对措施交流会
工程企业管理综合能力提升系列课程之—项目成本控制与盈利提升实战高级研修班
智慧税务下建安企业财税合规之道与风险管控研修班
山东省建筑管理[最新资讯] · [政策解读] · [真实客观] · [行业分析] · [管理知识] · [立足发展]公众号
和点赞
人划线
